手机版
English
学校主站
网站首页
本馆概况
本馆简介
馆舍风貌
本馆动态
服务指南
联系我们
入馆指南
新书推荐
数字资源
读者荐购
通知公告
首页
通知公告
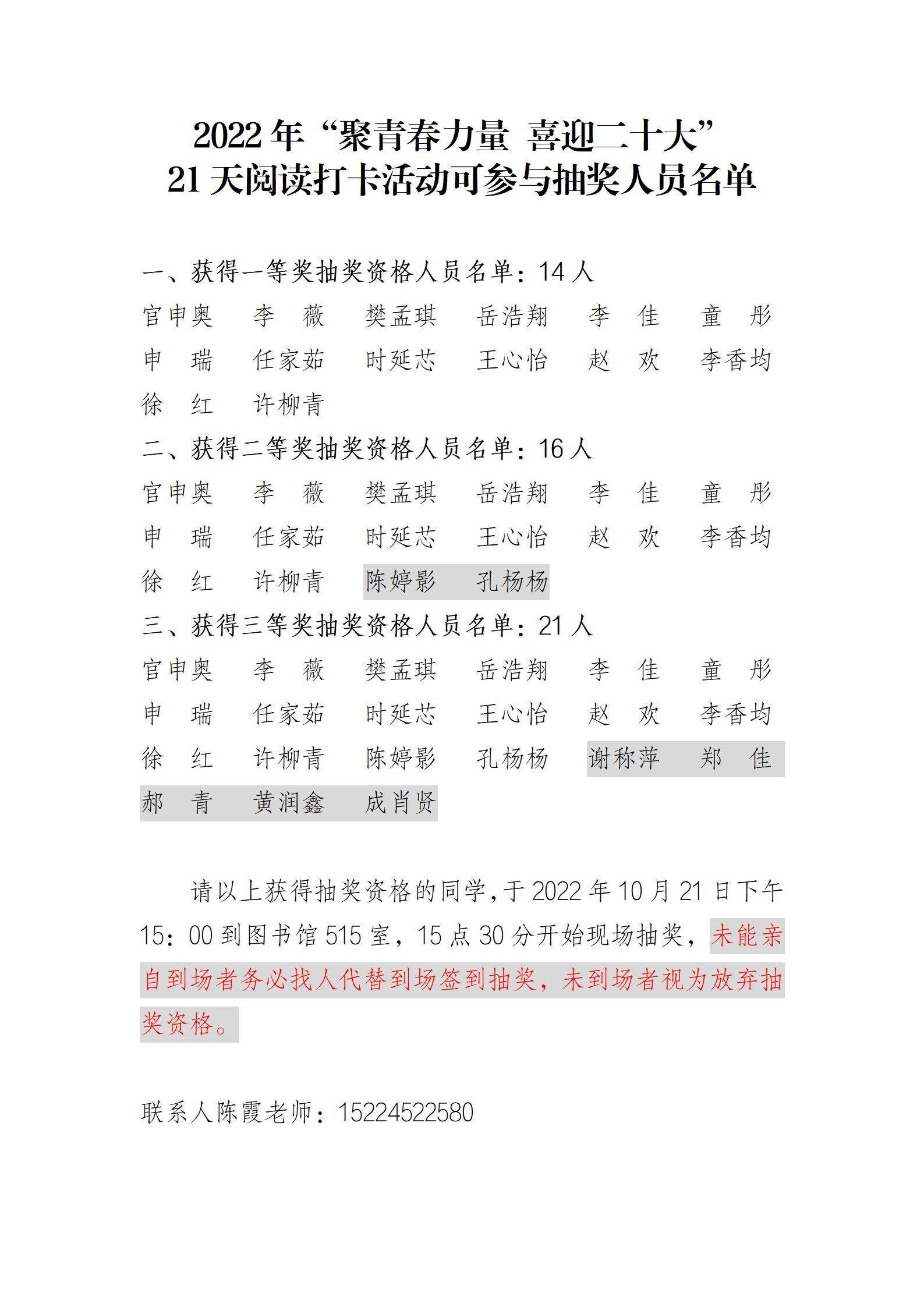
21天阅读打卡活动具有抽奖资格的名单
来源:图书馆综合办公室
责编: 陈智滨
作者: 陈霞
发布时间:2022-10-20
浏览量:
2142
上一篇:
关于组织我校学生参加首届全国美术院校阅读主题艺术创作大赛的通知
下一篇:
北海艺术设计学院读者协会成员公示