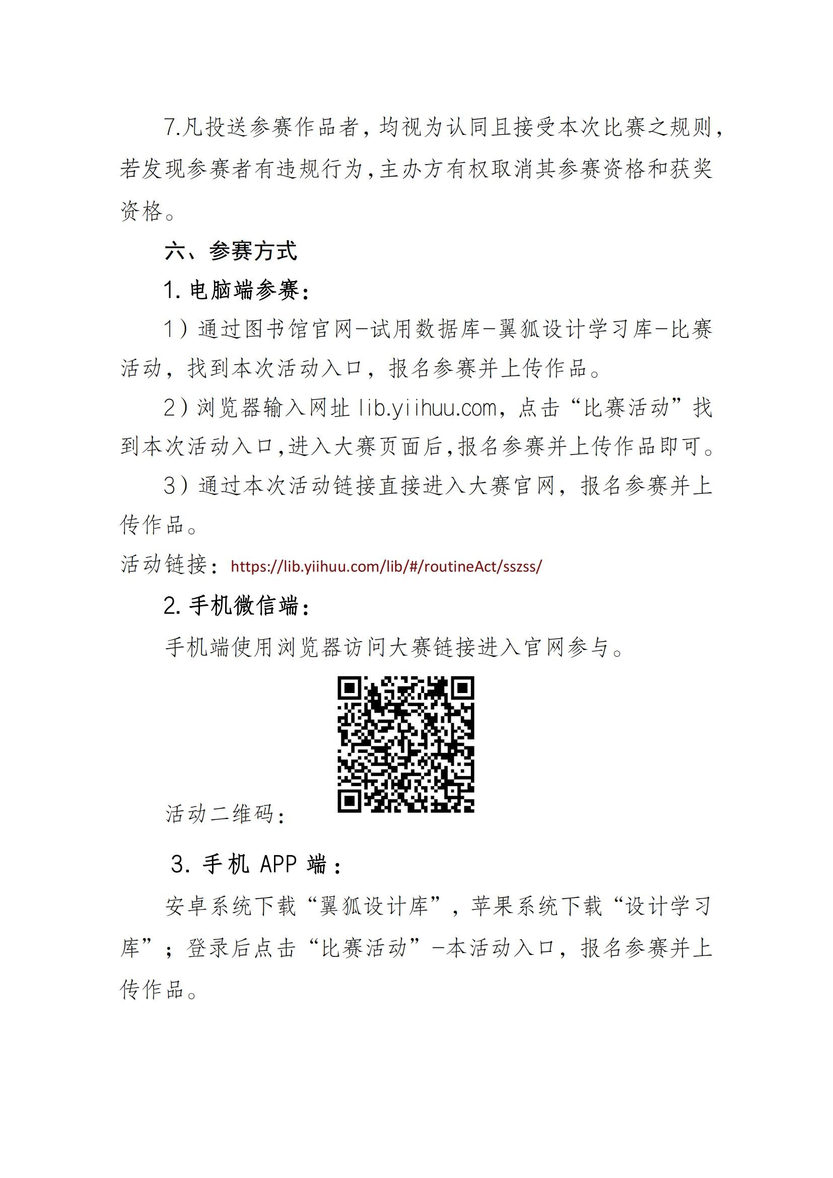
手机版
English
学校主站
网站首页
本馆概况
本馆简介
馆舍风貌
本馆动态
服务指南
联系我们
入馆指南
新书推荐
数字资源
读者荐购
通知公告
首页
通知公告
2024年“美丽书签 品味阅读”创意书签设计大赛活动方案
来源:图书馆综合办公室
责编: 陈智滨
作者: 张新玲
发布时间:2024-03-18
浏览量:
2244
上一篇:
关于组织参加广西区高校 “起点英语四六级高频词汇酷打卡”竞赛的通知
下一篇:
北海艺术设计学院 2024年“4·23世界读书日”活动方案